跟禾伙人一起学10 | 社区基金会的相关利益方分析
第三期「禾伙人」线上课程第二课
分享人:唐有财,华东理工大学社会学系副教授、上海公共经济与社会治理研究中心秘书长、上海市徐汇区凌云街道社区基金会理事长。
一、什么是社区基金会?
关于社区基金会的定义,学术界有一些共识,一个是能够去动员本地资源,第二个是依靠本地的利益相关方,寻求本地问题的解决方案,这是国内外关于社区基金会一个共性的界定。
从基金会的功能来说,这也是国外学术界根据国外社区基金会的实际的功能归纳出来的五点:
1. 它是能够去撬动社会资源的,所以他应该是一个重要的资助者。
2. 资源筹集起来之后需要进行有效的管理,去发挥最大的功效,所以它是一个慈善资源的管理者。
3. 它落脚在社区,所以应该对本地的问题和需求最为了解,它能够去积极响应,回应社区的问题。
4. 它还是一个平台,在这个平台上能够推动不同的主体进行跨界的合作。
5. 它又是一个社区议题的倡导者,能够起到一个倡导,是具有代表功能的去引领其他的一些社会治理主体,共同来推动社区的发展。
二、社区基金会的本土化发展
从第一个社区基金会,到现在100多年了。最近这些年来,中国的社区基金会发展速度非常快,特别是上海和深圳。

国外的社区基金会规模非常大,而且国外的社区的空间范围,可能是这个城市的范围,甚至很多时候,还是一个心理的认同的范围。
而中国的社区基金会数量多,但规模都非常小。比如说以上海为例,去年做了调研,就发现70%多的社区基金会是政府出资,原始资金在200万,而陆家嘴社区基金会,注册资金只需100万。中国社区基金会主要以行政驱动为主。
三、社区基金会的理想与现实

胡小军老师做的这个图它把社区基金会所处的社会治理的结构体系全部给画出来了,其他的各种主体都要通过社区基金会建立起关联并为不同的主体去提供资源资金。这个理想模型是一定要有一些前置条件才能实现的。
一方面就是社区基金会是要有高度的主体性的,内部的治理结构是比较完备的,比较健康的;另一方面就是整个街区的治理的主体之间的关系是比较顺的,大家是平等主体之间的关系,实现相互的互补,利益的共享。
但现在社区基金会处于一种不那么乐观的现实,政府驱动成立社区基金会的四种形态关系以上海为例有四种形态:
第一种是冷漠旁观型。我们在上海调研发现社区基金会分布很不平衡,有一些区就是全覆盖,比如说普陀区,徐汇区也差不多,浦东也很多。有一些区就很少,比如说黄埔区,长宁区等。好多区级民政局对这个事情就没有充分的理解,只是旁观。
第二种是盆景摆设型。有的社区基金会是做做样子的,没有持续的运作,就是有一个空壳,空架子,这种基金会大概有30多家。
第三种是介入干预型。社区基金会在上海大体来说,是在街道的自治办下面。这样有的社区基金会就是自治办的领导科长或者说自治办直接派一个社工介入运营。
第四种是合作伙伴型。这种关系形态数量很少。社区基金会在运营空间上,有一定的自主空间,政府干预不直接不粗暴,同时在社区还有活跃性。
四、以上海为例看社区基金会与其他主体的关系
从社区基金会与社会组织的关系来看,通过调查发现有将近六成多的基金会与社会组织的合作关系是非常少的。

从辖区单位的企社单位的支持来看,已经有将近56%企社单位对社区基金会支持会比较大。但很大程度上都是由街道,特别是由党、党工委来统合,然后通过区域化党建的方式,把这一些辖区的相关单位联动在一起,这是我们中国社会治理结构的重要特点。

从社区基金会的权限角度来看,经过统计,70%多的基金会都是要去向街道领导汇报的,当然这个汇报并不是一个坏事,这个汇报就是他其实是有利于建立跟街道政府的信任关系,但是我这里主要是讲他的授权情况,他多大属于上被完全授权的。
探讨社区基金会与其他各个主体之间的关系,我们一定要立足本土,要在约束的条件下来思考怎么去运作而不是像我们写学术论文一样,一个规范意义上,价值意义上应该怎么样,这也是回到实际的情境中去。约束条件对社区基金会和从业者来说,真正思考通过怎样的策略方式方法,寻找和拓展社区基金会的发展空间,所有的发展空间都不是别人给的。
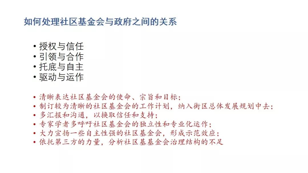
1、社区基金会与政府之间的关系
社区基金会与政府之间的关系,主要不是处理合法性问题,更多的是处理自主性问题。
授权与信任。政府多大程度上能够给社区基金会权益的空间,多大程度上给操作的空间背后体现的是一个信任的关系。
引领与合作。我们的社会组织都是在这个治理中,都是有党的引领,一方面,要按照政府引领的方向去做,另一方面就是你们之间是否又把它作为一个平等的合作主体来对待;
托底与自主。一方面我们每个社区基金会都希望有一个自主的空间,能够自己得到发展,但另一方面,这个发展特别是在起步阶段的时候,是需要一个托底支撑的,比如说每年去筹钱,主要是从外面筹钱,筹不来的时候怎么办,政府发挥一个托底的作用;
驱动与运作。政府驱动,社会化运作。第一个就是尽量的清晰的去表达社区基金会的使命、宗旨和目标,社区基金会是政府推动成为社会组织;第二个,就是要去制定比较清晰的社区基金会的工作计划,特别要尝试纳入到街区总体的发展规划中,所以要去了解整个街区要打造的方向,这是一个核心的特点。

主要的资源是什么,比如说十三五规划,十四五规划准备做什么,这样的话把基金会嵌在这里面,通常来说,得到政府的支持和空间会更大,他会觉得你很有用,能够帮助我来做事情。
多汇报和沟通,以换取信任和支持。某种程度上是用时间来换空间。汇报不是说请示,只是我向你告知,让你了解我们在这个过程中做了什么事情,发挥什么功能,通常是通过汇报来获取信任和支持。
2、社区基金会与社区之间的关系
到底社区需不需要社区基金会决定了社区基金会整体的存在的意义和价值。
与社区建立关系是需要从扎根到服务到代表,只有扎根其中,服务居民足够多的时间之后,人家形成对你的认同,才具有代表性,才能代表这个社区利益的诉求。

第一个就是要形成一些社区治理的基础性的数据库,因为基金会落地在社区,是有条件去建立数据库的,一个是社区的问题,这个街区里面主要是哪一些问题比较突出;
第二个,了解和分析社区的资源,资源包括说人、文、地、产、景的资源,组织的资源,阵地的资源,人的资源等,其中社区里的达人、能人,一系列党员等等,这都是重要的资源并作为在社区开展工作的抓手。
第三个,就是要积极的传播社区的公益文化。如果社区公益文化没有建立起来,即便是有一定的收入水平,人家也未必会为你的基金会捐赠;还有密切的去联系社区中的一些达人,能人,好人(就是公益慈善有钱的人)给我们捐赠,以及有需求的人。这个就是通过社区基金会,把这些不同的人全部融入到这个平台,实现一个相互对接。当然,社区基金会现在只是一个组织,这个组织要在社区中形成认同,是希望开展一系列活动的,所以要定期去举办、资助社区的各种活动,也要有显示度,通过不断活动之中,让居民们来形成对社区基金会的认知。
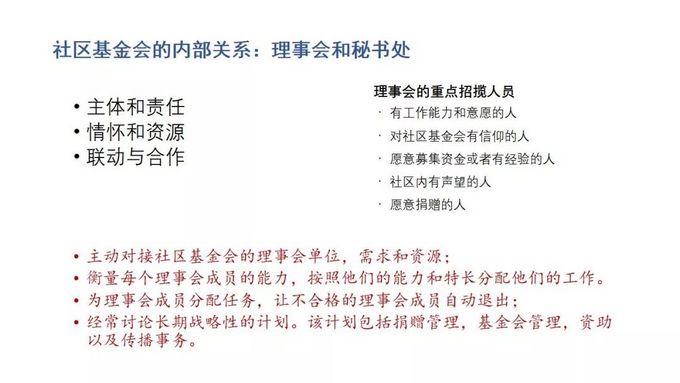
3、社区基金会内部关系
第一个让这些理事会的成员从被动到主动的介入。一个是社区基金会的秘书处应该主动去对接理事会的单位的需求和资源,主动上门去拜访理事会成员的相关单位,要了解理事会成员相关单位有哪些需求和有哪些资源。
第二个,就是评估每个月理事会成员各自的一个优势,特点能力,然后分配相应的工作。

4、社区基金会与外来社会组织的关系
社区基金会与外来社会组织是共赢性的,是互补性的关系。
社区基金会应该是着力去构建一个社区治理的生态体系,让外来的社会组织在这个地方开展活动开展服务更加容易。

5、社区基金会与其他捐赠主体的关系
实际上每个区都有慈善会,所以原先在社区基金会成立之前,街区里面也是有公益慈善的一套运作,现在成立一个新的社区基金会,有可能把原先的蛋糕给分掉,因为他们每年需要有筹资金额的要求。所以这个就对他们产生一个很大的压力。
我们在了解他们有这个顾虑的时候,就主动找区级慈善会的分会,跟他们的负责人沟通,说道街道里面通过其他形式捐赠来的钱,还可以继续到区慈善会,但是我们希望通过项目的方式,区慈善会和社区基金会进行合作。一方面消除分蛋糕的顾虑,另一方面建立信任和支持关系。
还有就是其他的公募基金会,我们都会主动跟他们对接,表达我们的需求,建立关系。面向街区里的商铺联动起来通过开办一些论坛,沙龙,比如说创业的故事等,让这些商铺、业主能过来等一起参与。

6、社区基金会与被资助者的关系
第一个社区基金会广泛的面向各种各样的自组织团队、外来的社会组织,并能够从海量的项目里形成项目库,升级符合社区需求的重点项目,品牌化然后用项目去撬动资源,到其他公募的基金会或政府相关部门去要资源。
第二个,要有自己的重点方向,你就得很清楚知道社区需要什么项目,哪些项目是会有发展潜力的,集中力量对重点项目进行持续的跟踪和评估,推动与其他社会组织怎么去相互借力,互相扩大影响。
凌云社区基金会探索




凌云社区基金会通过项目的组织以及与各方关系的合作,实现了公益项目的完成。